医院中央空调系统在合同能源管理下,通过管理模式上创新、中央空调系统的节能改造及优化运行、中央空调数字化管理等各种措施,提高管理效果、实现综合节能的目标。
医院中央空调系统能耗特点
医院能耗包括:空调系统、照明、医疗办公设备、热水系统、动力、特殊用电等能耗。
其中,中央空调系统占有很大份额,已达到总能耗的40%左右,并且比例还在不断提高。医院中央空调系统用能中电力占比较大,且不同功能建筑,电力占比也不同。
门诊楼分项图1
病房楼分项图2
医院中央空调系统复杂,运行管理需要精细化专业化,中央空调系统能耗占比大,需要更专业的团队进行节能技术改造,优化运行管理,降低能耗成本,响应国家节能减碳政策,实现绿色低碳医院。
医院中央空调合同能源管理
医院有大量的基础设施和医疗设备需要运作,为保证其正常运行并能实时监控能源管理,需要使能源管理变得可视化,这就依赖于高效安全的能源管理系统和专业化管理服务来提升医院用能品质,降低用能能耗。
合同能源管理模式,能通过更科学的节能解决方案,对医院能源设备管理进行建设和提升,并实现智慧运维节能降碳。
对于节能技术及经验比较薄弱的医院来说,与专业的合同能源服务公司合作,实施合同能源管理具有医院“零风险、零投入”的优势,能充分保障医院的节能效益。
医院中央空调合同能源管理节能应用
▌中央空调系统管理标准化
●能耗标准化
根据能耗分项计量,通过对能耗数据进行统计分析,掌握中央空调系统整体或各用能分项的能耗水平。将医院实际能耗与能耗指标或同类建筑、设计标准等进行横向对比,寻找用能薄弱环节和节能潜力,以辅助节能诊断。
同时也可用于衡量节能改造的实际效果,从而*终实现降低能耗、改进系统运行效率、延长设备使用寿命、提高人员舒适和工作效率等目的。
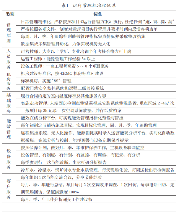
●运行管理标准化
运行管理标准化,是指以提高医院中央空调系统运行经济效益为目标,以完善运营各项工作为主要内容,制定、贯彻实施和管理维护中央空调运行管理的标准化,对于提高中央空调系统质量管理水平具有重要意义。
运行管理标准体系的构成,以技术标准为主体,涵盖管理标准和工作标准,详见表1。
●严格执行医院能源管理相关标准体系
近几年,随着国家和社会对医院建筑用能特殊性的重视,一些专门针对医院建筑的标准陆续颁布实施,详见表2。
医院应从有效控制医院重大安全风险、服务质量风险和高能耗风险等三大风险出发,将实际的节能管控措施落实到空调通风、锅炉等医院基础设备的运行管理上。
▌医院中央空调系统能效提升
●低效主机设备升级换代
医院主要的能耗设备就是中央空调,不同的中央空调主机的耗能差别很大,尤其是一些非新建医院使用的中央空调大多数是老旧设备,自身的能耗很大,效率又低,已经不能适应现代化医院发展的需求。
因此,更换高效的主机设备,如磁悬浮冷水机组、高效变频离心机等,停用老旧的空调机组,提高负荷调节能力,同时可以优化空调机房系统,采用特制水泵、零阻力过滤集箱、零阻力止回集箱等,提高系统运行效率,降低空调系统能耗。
●利用变频技术实现节能
医院采用的冷却塔、空调机组等设备大部分是定频的,这些设备可以加装变频控制器,使其根据室内温度的实际情况自动调节运行状态,能够显著减少耗能。在医院空调等设备上运用变频技术,可节约能源30%左右。
●安装余热回收装置
应在机械排风出路位置安装余热回收装置,利用这一装置预冷或预热新风,能够降低空调系统能耗。另外,为了减少空调因排出冷凝水带来的损失,也可安装热回收装置对冷凝水进行热回收。
●蒸汽系统改造
医院蒸汽系统普遍存在以下问题:
1)集中式蒸汽系统用热效率普遍较低,管道缺乏维护,沿途容易发生跑冒滴漏现象。
2)缺乏计量装置,不利于日常节能管理。
3)缺乏对蒸汽锅炉的维护管理,进一步加大热损失。
4)末端蒸汽冷凝水直接排走,进一步加大热损失。
5)既有项目很多利用蒸汽供暖、热水和医疗消毒用,存在大马拉小车,效率利用低。
蒸汽系统改造节能建议:
1)管理维护。设置完整的热水和蒸汽计量系统,方便实时监测和分析能耗数据。对蒸汽系统的末端进行冷凝水回收,用来给锅炉补水或者洗澡用热水等。
2)生产用蒸汽。若末端使用时间和空间相差太多,则取消集中式的蒸汽用热系统,分别在各末端单独设置(消毒供应室、食堂和洗衣房等)电或燃气蒸汽发生器提供生产用蒸汽。
3)生活热水。生活热水直接改为分散式热水锅炉供应,或因地制宜采用太阳能和余热回收。
若无以上条件,则尽量集中在统一时间段供应,减少循环散热损失。表3归纳出目前可供选择的节能技术以及相应的投资回收期。
▌医院中央空调系统数字化管理
医院后勤工作向信息化发展是医院后勤管理信息化建设和发展的重要组成部分,将有效保障现代医院的高效运行。
医院能耗监测系统实现能源监管与节能运维一体化的技术路线,总体思想体现了“统一管理、分散监测、灵活构建、高度集中”设计思路。主要目的是掌握系统能源消耗情况、能效情况,实现能源监测管理和节能运行管理。
医院能耗监测平台应包含以下功能:度量信息管理、能源类型管理、标杆值管理、运行监测、数据原始值分析、能源对比分析、标煤折算管理、能源排名管理、能源分类管理、能源对标分析、能源报警管理、能源明细报表、能源汇总报告、报警管理、能源汇总。
☼☼☼ ☼☼☼
目前,我国正在推行全社会节能减碳政策,以期实现绿色低碳环境,医院作为高能耗单位,其后勤工作的关键在于如何推进节能降碳。医院采取节能降碳措施,碳目标的实现,也有利于医院节能管理。
医院通过合同能源管理,在管理模式上创新(采用合同能源管理模式、加强用能基础数据的监测、中央空调系统管理标准化)、中央空调系统的节能改造及优化运行、中央空调数字化管理等各种措施,可以有效地管理控制医院的中央空调系统运行能耗成本及管理成本。
通过大数据分析来提高管理效果、实现综合节能的目标,通过科学的智慧解决方案、创新的节能理念、不断提升的节能控制技术,从而实现医院的中央空调系统成本控制及节能降碳管理。(文/ 窦蕾,廖代华)

扫一扫关注官方微信